Web
LI PASS 实施了标准的合规解决方案,游戏可以直接采用而无需额外操作。对于接入 LI PASS 的游戏,请查看 LI PASS 文档的迁移指南。对于只接入第三方渠道和游客账号的游戏,请按照本文的说明来实现年龄认证服务。
步骤1:引⼊ SDK
项目联调阶段可以引⼊ SDK 联调版本包,该包仅用于集成测试。项目上线须引⼊ SDK 正式版本包。
用户可以从 npm 或 CDN 安装 SDK 。
- npm
- CDN
$ npm install @intlsdk/compliance-api
// 测试环境 SDK 包
<script src="https://test-common-web.intlgame.com/sdk-cdn/compliance-api/index.umd.js"></script>
// 正式环境 SDK 包
<script src="https://common-web.intlgame.com/sdk-cdn/compliance-api/index.umd.js"></script>
步骤2:实例化 SDK
:::警告
在集成测试时将 env 设置为测试环境,在启动游戏时将 env 设置为相应的正式环境。
:::
const complianceApi = new IntlgameComplianceApi({
env: "test",
});
| 参数 | 类型 | 描述 | 备注 |
|---|---|---|---|
| env | string | SDK 环境 更多信息,请参见 SDK 环境 (env)。 | 必填 |
步骤3:设置玩家信息
- 国家地区码填空,调用
setUserProfile来设置玩家信息。 - 调用
queryUserStatus来返回包含玩家成年状态的信息。 - 让玩家在页面上选择,或利用返回的信息来获取玩家的国家地区信息。
- 利用得到的国家地区信息再次调用
setUserProfile来设置玩家信息。
步骤4:验证年龄认证状态
每个国家有其法定的成年年龄,游戏也有评级对应的适龄年龄下限。调用 queryUserStatus 来查询玩家所在的国家地区是否有对于游戏的年龄限制。如果国家地区没有任何年龄限制,玩家可以直接进入游戏。否则,根据国家地区的成年年龄继续验证玩家是否已成年。如果成年年龄小于或等于玩家年龄,则跳过家长同意,可以进入游戏。如果玩家年龄低于成年年龄,则需要家长同意,进行未成年人家长合规认证方可进入游戏。
-
如果家长拒绝了未成年人家长合规认证,核实拒绝时间是否超过7天,7天的冷静期是为了避免玩家再次尝试认证。如果是,重新开始 家长合规认证,否则,退出游戏。

-
如果未成年人家长合规认证尚未开始,验证玩家的成年状态。如果成年状态不明,弹框让玩家输入出生年月并调用
commitBirthday在系统内记录玩家的信息,再次验证成年状态。如果玩家小于游戏分级年龄,立即退出游戏。如果玩家已成年,则直接进入游戏。如果玩家未成年但大于游戏分级年龄,征求家长同意 后方可进入游戏。当玩家首次进入游戏,或无法判断玩家的未成年状态时,游戏需弹框让玩家输入出生年月,判断玩家成年状态以及是否需要认证。
-
如果未成年人家长合规认证已开始,询问玩家是否想更换邮箱。如果是,以新邮箱重新开始 家长合规认证,否则,发出提醒邮件并并再次调用
queryUserStatus来确认是否已获得家长同意。
-
如果已获得家长同意,验证收到时间是否已超过 B 天,B 是认证状态超时的间隔(如 365 天)。如果低于 B 天,玩家可直接进入游戏。否则,请玩家在进入游戏前再次确认年龄,并更新玩家的成人状态。
测试环境配置的是 900s 也就是 15分钟。

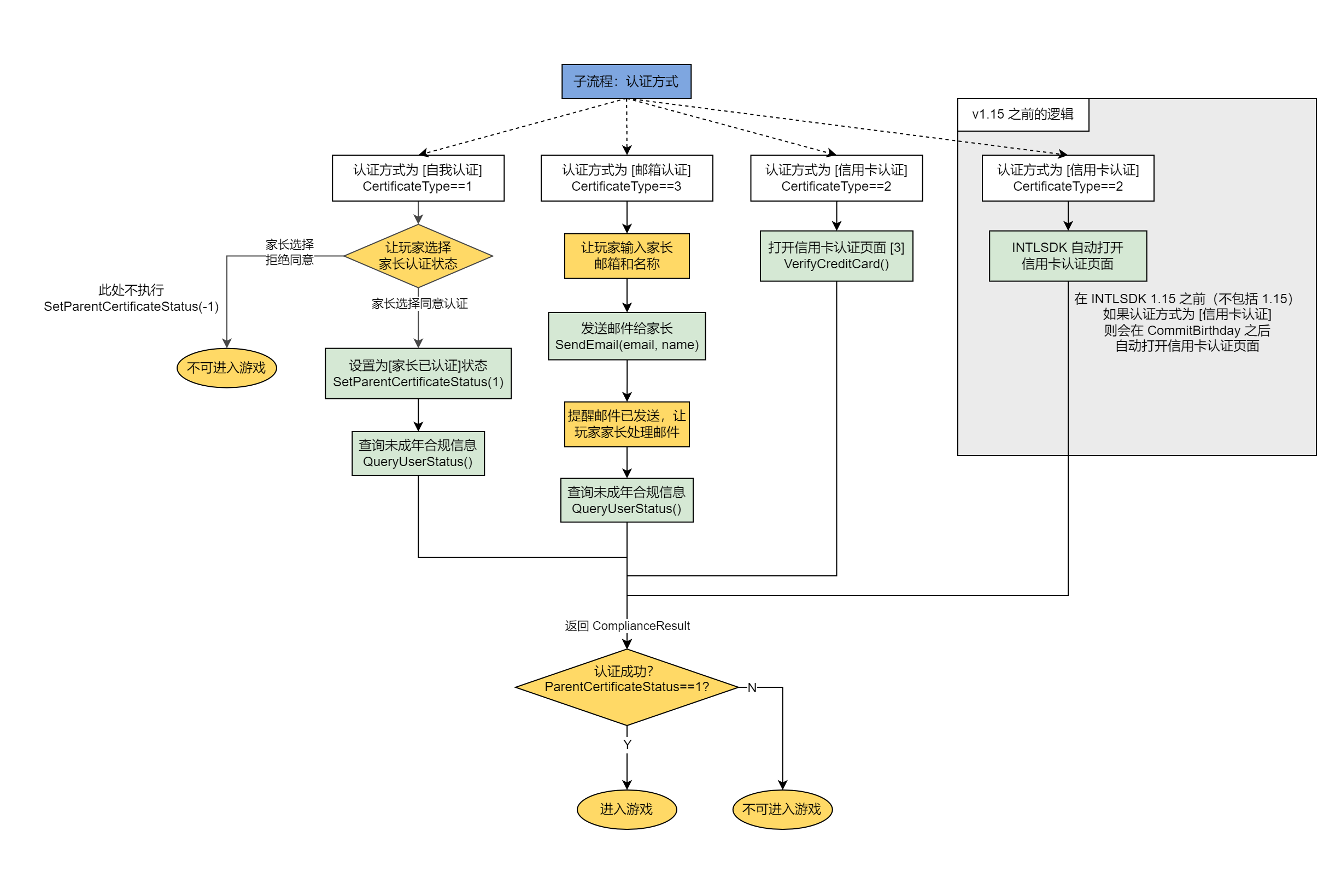
征求家长同意
Player Network 为家长提供3种不同的方式来确认其身份并授予家长同意。

自行认证
设备上将显示弹框供家长确认其身份并授予同意未成年人玩游戏。如果拒绝同意,将家长同意状态设置为拒绝并退出游戏。如果获得家长同意,将家长同意状态设置为已获得并回调 queryUserStatus 来确认玩家可进入游戏,直接进入游戏。
邮箱认证
显示弹框供玩家输入家长姓名以及邮箱。Player Network 之后,回调 queryUserStatus 以再次开始认证。
信用卡认证
调用 VerifyCreditCard 来打开信用卡认证页面以继续认证。如果认证失败则退出游戏,如果认证成功,将家长同意状态设置为已获得并直接进入游戏。
步骤5:开始集成测试
向合规团队提交集成测试请求并明确说明配置,然后等待合规团队排期开始集成测试。